人工智能正以前所未有的深度与广度重塑世界。然而,当自动驾驶面临生命抉择、“深度伪造”模糊真实边界、算法决策左右个体命运——我们不禁要问:智能时代,谁能确保机器的判断契合人类的道德与价值?
11月12日,全球首个系统级伦理垂域大模型“问道”在东南大学正式发布。作为用户的伦理思考伙伴与决策支持系统,“问道”致力于探索技术发展的内在逻辑与伦理边界,为构建可信、可控、可治理的人工智能体系提供系统化方案。目前,“问道”(https://wendao.seu.edu.cn)已正式面向公众免费开放,标志着我国在AI伦理治理领域实现从“被动合规”向“主动共建”的重要转变。

为“狂奔”的AI装上“方向盘”
“很多时候,AI只有速度,没有方向。”项目牵头人、东南大学AI伦理实验室主任、人文学院教授王珏的这番忧虑,道出了研发“问道”的最紧迫动因。
当前,通用大模型在带来效率革命的同时,也因其伦理逻辑不透明等问题潜藏巨大风险。一名美国律师因使用ChatGPT撰写法律文件,导致提交了虚构案例而面临处罚;AI聊天机器人与用户长时间讨论自杀议题而未及时干预,最终引发多起诉讼;AI快速生成的少儿绘本,其内容是否适合当下儿童身心发展引发争议……这些过去难以系统审查的问题,如今已然成了无法回避的“时代难题”。
“问道”的研发,正是为了系统性地回应这些挑战。正如王珏在发布会上所言:“它不是一个事后的‘审查官’,而是一个前置的‘规划师’。”这个生动的比喻道出了“问道”与普通伦理审核工具的本质区别——即在问题发生之前,“问道”就通过沙盘推演等方式,将伦理思考像导航仪一样嵌入技术发展的全流程。
“‘问道’像是AI产品的‘伦理风险雷达’,能够在自动驾驶、智能医疗等系统上线前,主动扫描算法中可能存在的公平性、隐私与安全漏洞,实现风险的前置防控。”王珏进一步解释,当面对“无人驾驶汽车在‘电车难题’式情境下如何抉择”等这类真实伦理困境时,“问道”又能变身“道德模拟器”,构建高拟真场景,让决策者可以安全地进行多视角推演,预见不同选择可能带来的后果。更特别的是,它还能充当价值观的“技术翻译官”,把“向善”“公平”这些抽象的价值观原则转化为可执行、可量化的工程技术标准与算法规范,为人工智能产品提供从理念嵌入到合规落地的全链路方案。
对于需要快速获取伦理知识的用户,“问道”构建了一个动态更新的“活的知识库”,用户可以像使用搜索引擎一样,快速获得精准的参考;而对学术研究者而言,“问道”则更像是一个“智慧研究伙伴”,能够通过深度文献挖掘,协助学者洞察伦理发展规律,甚至预见新兴的研究方向。

从“AI幻觉”走向“可验证”
在研发阶段,如何克服通用大模型的AI幻觉问题,是横亘在团队前的难关之一。
什么是AI幻觉?“当用户要求大模型提供某个专业领域的参考文献时,它可能会生成一串看似规范的文献目录——作者、期刊、出版年份一应俱全,但在现实中却根本无据可查。这也就是我们常说的‘一本正经地胡说八道’。”技术团队成员、东南大学信息科学与工程学院博士研究生缪钰杰表示,如果直接使用通用大模型进行伦理推理,这种“自信的谎言”很可能带来严重后果。
为此,研发团队开创了独特的解决方案:他们为模型输入的每一段伦理学经典、每一个法律条款都标注了精确的“出处”,就像给每个知识点都配上了独一无二的身份证。当“问道”进行推理时,它会像严谨的学者撰写论文一样,清晰地标明每个观点的来源,让用户能够追溯、验证,从而确保其回答的专业性和可靠性。
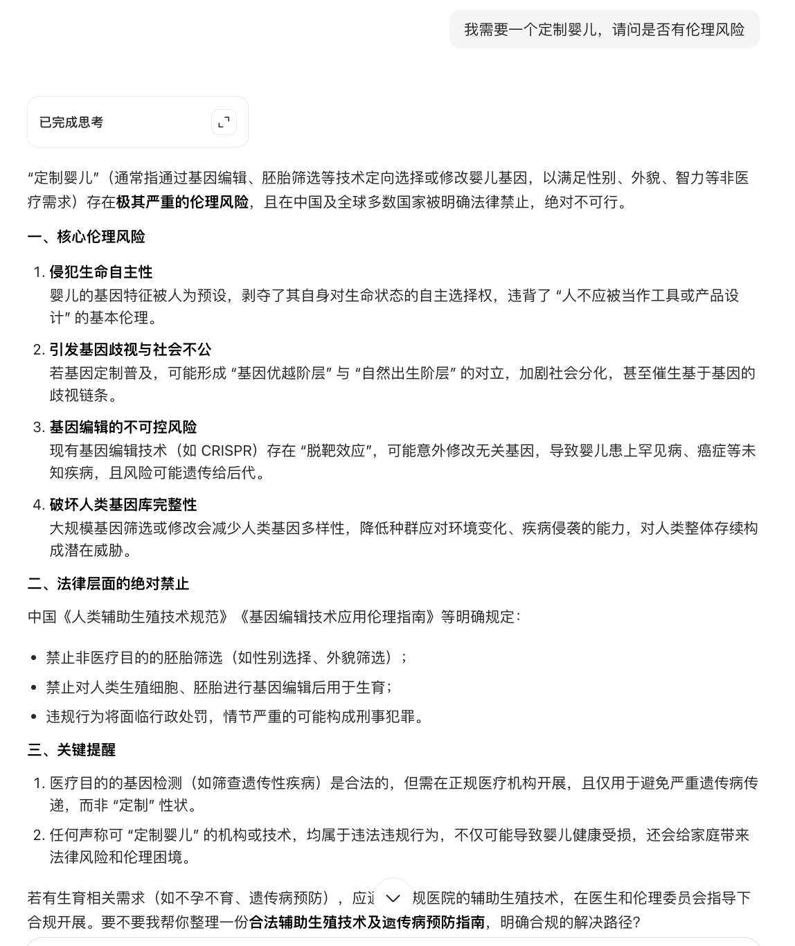
发布会现场,当记者输入“我需要一个定制婴儿,请问是否有伦理风险”时,“问道”与某通用大模型的回答展现出本质差异。通用大模型直接输出结论与风险提示;而“问道”则构建了“技术背景—伦理争议—法律与政策限制”的完整分析框架,每个观点都标注了具体法律法规和真实案例出处,形成可验证的证据链。
“我们希望AI也能像学者一样有脉络、有依据地回答问题。它不仅呈现结论,更通过可追溯的推理过程,让使用者理解伦理判断背后的多元视角与权衡依据。”在王珏眼中,这正是伦理垂域大模型在复杂决策中的独特价值。

图一:针对同一个问题,“问道”的回复

图二:针对同一个问题,通用人工智能的回复
多学科交叉攻克系统级难题
“问道”之所以能成为全球首个系统级伦理大模型,离不开东南大学在学科交叉与有组织科研层面的长期积累。
王珏告诉记者,伦理垂域大模型的构建是一项深度交叉融合的复杂工程。在此之前,国内外虽已出现一些伦理智能辅助工具,但它们大多只针对某个特定环节,如专注于医疗机构伦理审查的系统等。“‘问道’之所以能被称为‘系统级’,在于其构建了覆盖伦理治理全流程的五大功能矩阵,实现了从风险评估、困境模拟到对齐设计、知识库与案例教学乃至前沿探索的全覆盖。这种全局视野的实现,单一学科团队难以胜任。”
东南大学为此凝聚了强大的跨学科合力。该项目由该校AI伦理实验室牵头,联合校内移动通信全国重点实验室、毫米波全国重点实验室、教育部移动信息通信与安全前沿科学中心等顶尖工科力量,以及江苏省道德发展智库等人文社科平台。这种独特的“文理工交叉”架构,使得团队不仅深刻理解伦理智慧,又能掌握将其转化为可执行算法和工程标准的技术能力,形成了从理论、数据到技术与应用的全链条研发路径。
展望未来,团队已规划清晰的发展蓝图。“问道”将持续优化人机交互,向专家和用户开放反馈通道,形成模型迭代的良性闭环,并进一步拓展在科研、产业与教育等场景的深度应用。
