首 页
机构信息
领导活动
网信动态
权威要闻
工作之窗
他山之石
舆情快报
政策法规
法规文件
执法监督
清朗网络
传播前沿
网络传播
网络同心圆
紫金e评
网络安全
安全资讯
安全管理
网安行动
数据安全
安全资讯
政策法规
数据出境咨询服务
宣传资源池
服务资源池
信息化
网络强省
机关党建
党建园地
网信清风
长三角网信
上海
浙江
安徽
地方e声音
南京
无锡
徐州
常州
苏州
南通
连云港
淮安
盐城
扬州
镇江
泰州
宿迁
专题活动
服务互动
通知公告
信息公开
办事指南
资质查询
教育培训
网络不良信息举报平台
网民信箱
江苏网信网
>
专题活动
>
2021江苏网络安全宣传周
>
优秀实践案例
> 正文
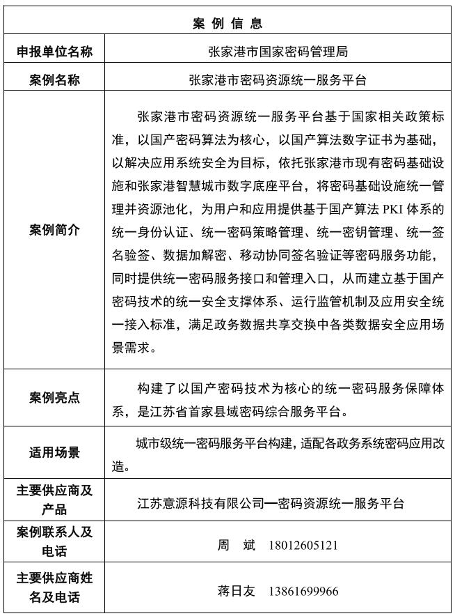
网络安全优秀实践案例 | 张家港市密码资源统一服务平台
2021-09-28 11:03:00
来源:
江苏网信网
编辑:
蒋志初
版权所有:中共江苏省委网络安全和信息化委员会办公室
备案号:
苏ICP备20035922号
技术支持:
中国江苏网