网络谣言、网络暴力、“网络水军”违法犯罪严重扰乱社会公共秩序,侵犯公民合法权益。公安部部署开展打击整治专项行动以来,江苏公安机关坚持“全链条、全平台、全领域”覆盖,持续加大打击整治力度,切实维护网络空间秩序和人民群众合法权益,今年以来侦办一批相关案件。现将近期侦办的10起典型案例公布如下:
案例1:南京范某某编造“某品牌汽车泄露车主隐私”网络谣言案。今年4月,网上流传“某品牌汽车数据泄露了”“信息量太大”等涉数据安全谣言信息,涉事企业连夜紧急辟谣。经溯源调查,上述谣言最早系南京范某某在网上看到“某品牌车内不雅照”后编造发布,扰乱公共秩序,损害企业形象。范某某已被公安机关行政处罚。
图为南京范某某编造“某品牌汽车泄露车主隐私”网络谣言案
案例2:无锡查某某等人编造“发生汛情险情”网络谣言案。今年6月,查某某等人为博取关注、吸粉引流,对外地洪涝灾害和本地食品城货物装卸视频进行剪辑,造谣称“无锡已成重灾区,应急物资已送到”,导致网上大量传播,造成不良社会影响,扰乱公共秩序。查某某等2人已被公安机关行政处罚。
图为无锡查某某等人编造“发生汛情险情”网络谣言案
案例3:盐城韩某等人编造“高考学生考试失利跳河自杀”网络谣言案。今年6月,韩某、顾某等人道听途说有人轻生,在未经核实真伪情况下,主观臆测与高考成绩公布有关,在网上编造散布“特大新闻,XX桥那里一个十八岁的,没考上大学跳河了”谣言信息,后被单某等人积极转发,导致相关谣言广泛传播,造成不良社会影响,扰乱公共秩序。韩某、顾某、单某等5人已被公安机关行政处罚。
图为盐城韩某等人编造“高考学生考试失利跳河自杀”网络谣言案
案例4:淮安陈某等人编造“帮助借读高中”网络谣言案。今年5月,吕某、陈某(房产中介)为达博取关注、吸粉引流和提高业绩等目的,通过微信朋友圈、抖音、今日头条等多个网络平台,散布所谓“可帮助借读淮安各所高中”谣言信息,造成不良社会影响,扰乱公共秩序。吕某、陈某已被公安机关行政处罚。
图为淮安陈某等人编造“帮助借读高中”网络谣言案
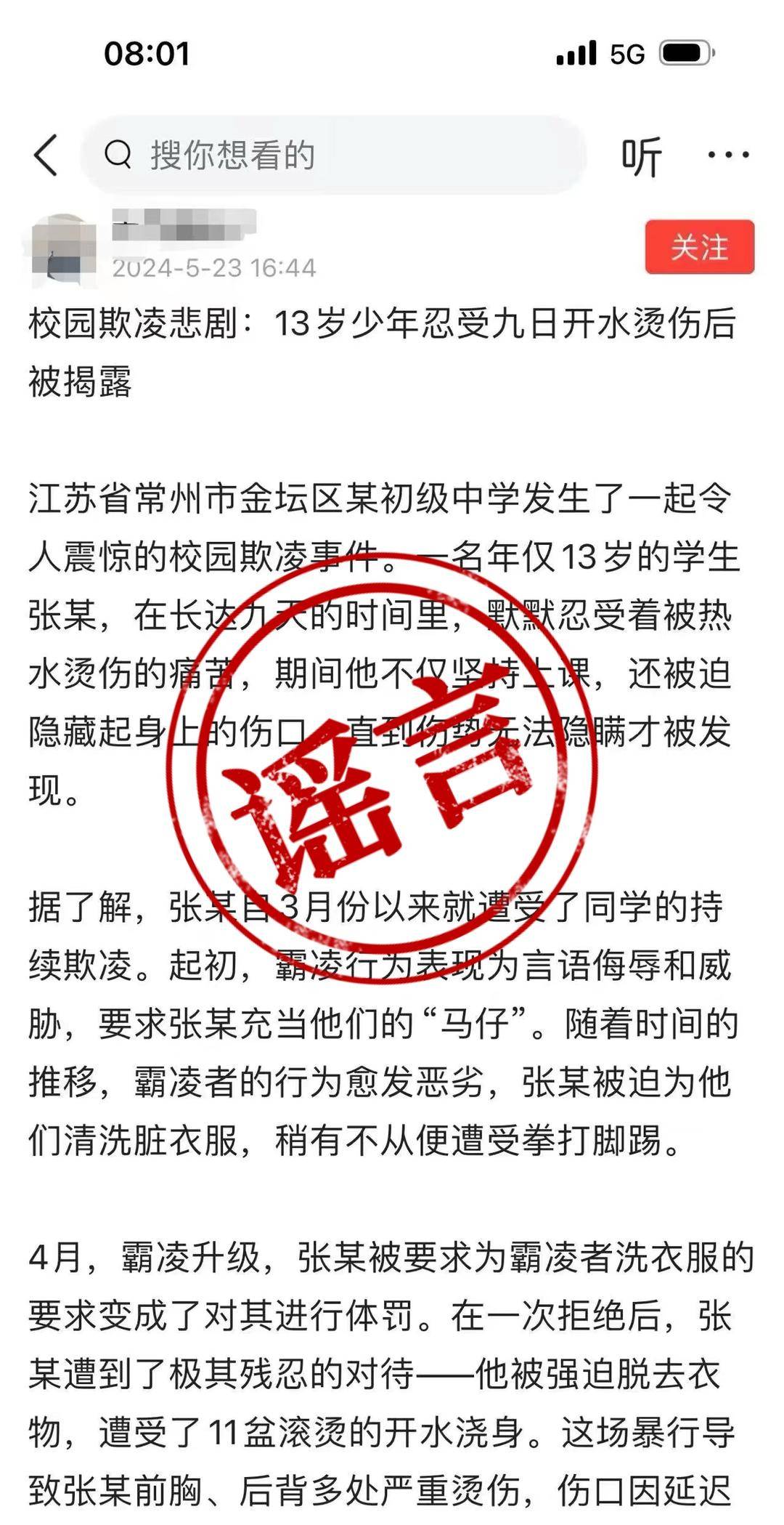
案例5:常州杨某编造“金坛某中学发生欺凌事件”网络谣言案。今年5月,杨某为博取关注、吸粉引流,利用AI软件自动抓取外地“学生被泼开水烫伤欺凌”信息,嫁接至常州金坛某中学进行炒作,造成不良社会影响,扰乱公共秩序。杨某已被公安机关行政处罚。
图为常州杨某编造“金坛某中学发生欺凌事件”网络谣言案
案例6:泰州于某摆拍“遭村霸拦路直接开车轧过”网络谣言案。今年6月,于某在夜间外出钓鱼期间,为博取关注、吸粉引流,伙同他人摆拍“深夜遇到村霸拦车”“趴车头不让我走,我只好从他身上轧过去了”谣言视频,导致网上大量传播,造成不良社会影响,扰乱公共秩序。于某已被公安机关行政处罚。
图为泰州于某摆拍“遭村霸拦路直接开车轧过”网络谣言案
案例7:苏州薛某、扬州潘某散布他人隐私信息网络暴力案。今年5月,薛某、潘某为博取关注、发泄情绪,在网上散布“胖猫事件”当事人谭某身份证号、手机号、照片、户籍地址、邮寄地址等隐私信息,对谭某实施网络暴力,侵犯其人身权利。薛某、潘某已被公安机关行政处罚。
图为苏州薛某、扬州潘某散布他人隐私信息网络暴力案
案例8:南通侦破陈某某恶意攻击诋毁他人网络暴力案。今年3月,陈某某为吸粉引流牟取利益和发泄不满情绪,使用两个手机互相聊天,编造某网络主播“收取粉丝2万元开房陪睡”谣言并进行攻击辱骂,相关信息在网上大量传播,对当事人名誉、正常生活造成严重影响。陈某某已被公安机关依法采取刑事强制措施,案件正在进一步侦办中。
图为南通陈某某恶意攻击诋毁他人网络暴力案
案例9:宿迁侦破宋某某等人推流炒作“网络水军”案。今年2月,宋某某等人开办工作室,招募客服、编写话术,以“媒体曝光”为幌子招揽业务,利用专业平台工具,有偿为他人提供视频制作、刷量控评等“水军”服务,非法获利数十万元。宋某某等2人已被公安机关依法采取刑事强制措施,案件正在进一步侦办中。
图为宿迁宋某某等人推流炒作“网络水军”案
案例10:镇江侦破蒋某等人刷量控评“网络水军”案。今年3月,蒋某等人持有大量“水军”账号,定制多款批量登录、一键操作的群控软件,有偿为文娱、饭圈、网络直播等从业人员或群体提供虚假“转赞评”服务,以实现打榜、上热搜等目的,非法获利数百万元。蒋某等8人已被公安机关依法采取刑事强制措施,案件正在进一步侦办中。
图为镇江侦破蒋某等人刷量控评“网络水军”案
公安机关提醒,网络不是法外之地,谨言慎行要牢记。对网上各类“博眼球”信息,广大网民要加强鉴别、识别,做到不造谣、不传谣、不信谣。同时欢迎向“网络违法犯罪举报网站” (https://cyberpolice.mps.gov.cn/)举报网络谣言线索。如自身合法权益受到网络谣言侵害,要第一时间留存相关证据,向平台投诉举报阻断谣言传播扩散,也可以通过法律诉讼等渠道维护自身合法权益。
